社会培训
培训公告——尤溪县2025年高素质农民(省级资金) 第五、六期烟稻生产技术培训班开班计划
培训公告
尤溪县2025年高素质农民(省级资金)
第五、六期烟稻生产技术培训班开班计划
根据《尤溪县农业农村局 尤溪县财政局关于印发尤溪县2025年高素质农民培训项目(省级资金)实施方案的通知》(尤农〔2025〕37号)精神,为规范有序开展培训工作,特制定本期培训班开班计划。
一、培训目标
聚焦尤溪县现代特色农业发展和乡村振兴人才需求,以满足农民生产需要为核心,以提高农民科技文化素质为导向,针对四项“新农人培训工程”,围绕烟稻融合新产业,加强新理念、新知识、新技能培训,打造一支专业生产型的“新农人”队伍。
二、培训对象、人数
尤溪县内年龄在16周岁以上,从事种植水稻、烟叶生产与经营的农民100人,分两期培训。
三、培训时间
第一期:2025年11月19日--21日
第二期:2025年11月24日--26日
四、培训地点
尤溪县宾馆
五、培训内容
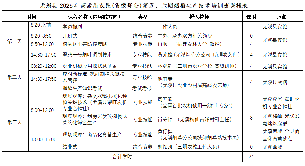
以专业技能课程学习为主,学习植物病虫害防控策略、翠碧一号烟叶调制技术、农业机械应用现状及前景、细化管理应对种子质量新标准等课程。并前往尤溪县耀旺农机专业合作社、梅仙光伏发电烤烟房群、西城镇全县商品化育苗试点基地观摩学习,了解杂交水稻机械化种植、烤房光伏顶棚模式集约化绿色生产及商品化育苗生产技术的实际应用与前景。(课程安排表附后)
六、培训师资
根据培训课程实际需要,师资团队由行业专家、校内师资、一线“土专家”共同组成,具体师资如下:
肖 顺 (福建农林大学 教授)
黄光锋 (尤溪烟草分公司 助理农艺师)
林观钎 (三明市农业学校 高级讲师)
池有奏 (尤溪县农业农村局 高级农艺师)
周开跃 (全国首批农机使用一线“土专家”)
肖守锦 (尤溪梅仙南洋村 副主任)
黄仔健 (尤溪烟草分公司城郊烟草站技术员)
七、培训教材
《优质烟草生产技术》,由四川科学技术出版社出版。
八、实践基地
尤溪县耀旺农机专业合作社获评国家级农机示范社、省级农民专业合作社,是第一批县级高素质农民实训基地。2024年被尤溪县农业农村局确认为实施杂交水稻制种全程机械化关键技术集成示范项目实施主体,拥有超100亩制种全程机械化关键技术集成示范片,可为学习杂交水稻机械化种植关键技术提供实践与观摩条件。
九、经费支出计划

十、培训方式
采取课堂理论教学、实训相结合的培训方式,课堂讲授突出重点、难点、力求直观、形象、生动;实训现场,老师应做必要的示范和讲解;培训考核评价,采取过程性评价与结果性评价相结合方式进行。过程性评价包括学习期间出勤情况、遵守纪律情况、课堂表现情况、学习任务完成情况等,结果性考核以专业知识考核方式开展。
十一、组织管理及纪律要求
1.培训班设班主任1-2名,负责学员培训期间的跟踪服务管理,做好学员培训期间思想教育、生活管理、学习督促等。
2.培训期间纪律要求:
(1)学员应于课前5分钟到场,不准迟到、早退,严格考勤,原则上不准请假;为确保培训质量,应遵守作息安排。
(2)上课时保持安静,关闭手机或置于静音状态。
(3)加强学员思想、纪律、安全教育工作,要求学员在集中培育期间,严格遵守班级管理制度,严禁酗酒、滋事或从事可能影响学习培训的娱乐活动,遵守安全规程及其它各项安全保障工作安排。
十二、预期效果
学员通过培训掌握植物病虫害防控策略、翠碧一号烟叶调制技术、农业机械应用现状及前景、细化管理应对种子质量新标准等专业知识。确保培训评价率达100%,学员满意度达95%以上。
十三、跟踪服务
培训结束后,学校将跟踪了解学员学习应用成效,并根据学员需求,适时组织技术指导、政策推介、交流互助等服务。
十四、其他工作
1.信息档案管理:根据农民教育培训信息管理系统工作要求,及时将培训信息入库。及时采集、收集、整理培训学员信息及相关培训过程资料,建立完备的培训档案:包含培训通知、培训计划、学员信息资料、培训现场照片、培训总结、培训开支票据凭证等。
2.其他相关工作:严格执行培训工作规定,接受相关部门对培训工作的评估验收;按财务工作要求,做好培训费用结算;重视培训宣传工作,及时撰写报道稿,提交学校及相关部门网站、微信公众号发布。
开云官方在线入口
2025年11月10日
附:




闽公网安备:35042702350457号